资产财务处是昆明植物研究所五个管理部门之一,负责全所财务和资产的管理。具体承担全所资金的使用、管理、监督与控制,财务预算、结算和决算,财务会计核算,日常财务及固定资产管理等相关工作。因工作需要,现面向社会公开招聘会计岗位和出纳岗位各1名,具体事宜如下:
一、岗位性质和招聘原则
岗位性质:本次招聘人员为事业编制内人员,属于管理岗位。
招聘原则:按需设岗、按岗聘用;竞争上岗、择优聘任。
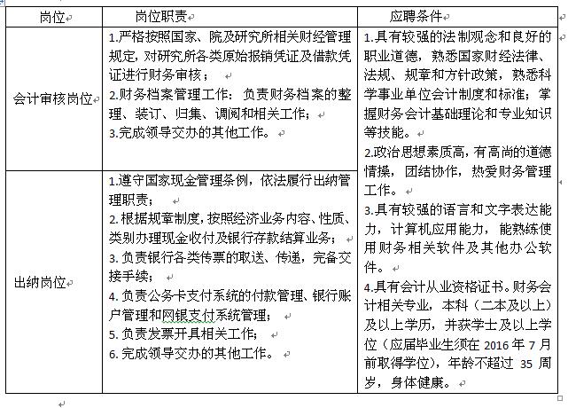
二、岗位职责范围及应聘条件

三、岗位待遇
待遇按照研究所相关规定执行。
四、招聘程序、有关要求和时间进度安排
1、报名和资格审查
报名截止时间:2016年4月30日17:00。
申报材料:应聘者需填报提交《中国科学院昆明植物研究所应聘人员基本情况登记表》和《中国科学院昆明植物研究所岗位应聘报名表》(见附件)和本人学历以及相关资格证书材料,以电子邮件方式发至应聘岗位部门负责人邮箱。
资格审查:招聘小组将根据各岗位应聘条件的规定,应聘者提供履历和应聘岗位工作设想材料,对应聘者进行资格审查,资格审查通过者,通知参加面试及答辩竞聘。未通过资格审查者恕不另行通知。
2、面试和答辩竞聘
面试安排和内容:具体面试时间将另行电话通知,内容包括口试和笔试两部分。面试时需提交本人学历以及相关资格证书原件备查。
答辩安排和内容:竞聘者(PPT报告)自述15分钟,提问和回答15分钟;答辩内容包括本人竞聘条件和工作背景,工作目标和工作设想。具体答辩时间将另行通知。
3、表决、审议、公示、聘用及岗位合同签订
招聘小组根据竞聘者条件、已有工作业绩、能力等,进行无记名投票,超过三分之二者作为候选人。全所公示一周,报请所务会审核研究,由部门负责人聘用,签订岗位聘用合同。
4、联系人和联系方式:
资产财务处负责人段军宏,电话:0871-65875094,
电子邮件:duanjunhong@mail.kib.ac.cn
本通知由组织人事处负责解释,联系人和联系方式:周兵,0871-65223169。
附件列表:
附件2:应聘人基本情况登记表.doc


