你好,游客
登录
注册
提交咨询或发布信息
事业单位|教师招聘:
省直厅属
昆明
曲靖
昭通
玉溪
红河
文山
普洱
版纳
楚雄
大理
丽江
迪庆
临沧
德宏
保山
怒江
公务员:
公务员考试
选调遴选
三项目招聘:
特岗教师
三支一扶
志愿者
企业招聘:
银行
通信
电力
招聘会
其他企业招聘
首页
培训
公务员
事业单位
三项目
企业招聘
学历
职业资格
会计
医学
工程
外语
计算机
QQ群
首页
→
医学
→
云南省卫生专业技术职称资格考试
背景:
阅读全文
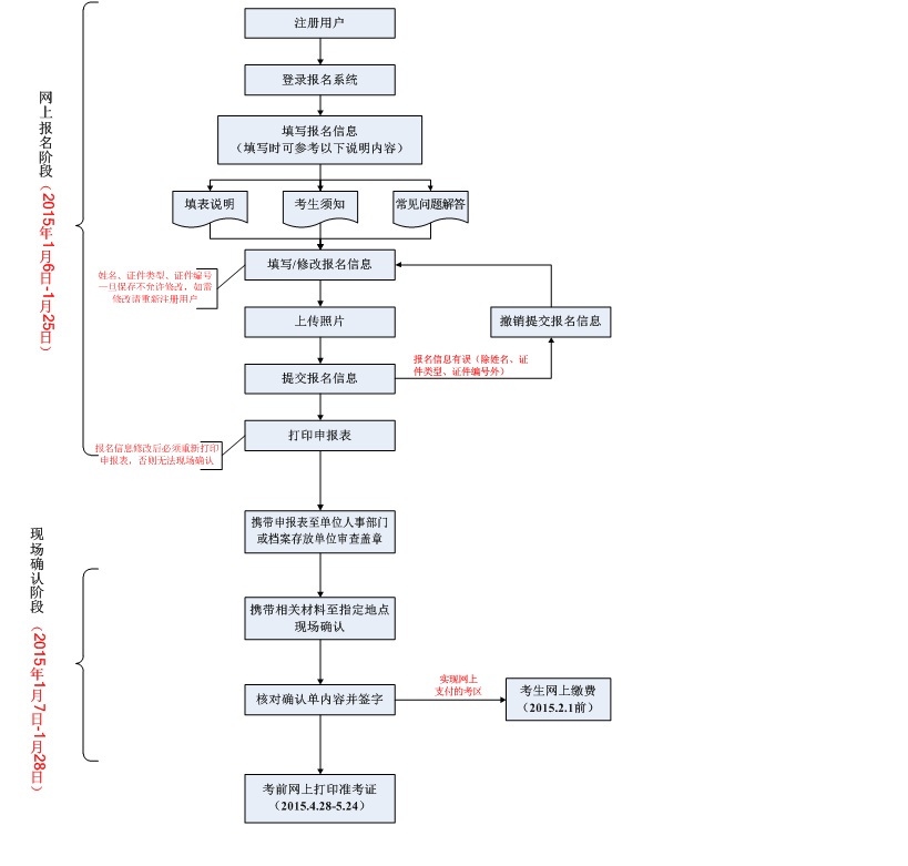
2015年度全国卫生专业技术资格考试报名流程
[日期:2015-01-06]
来源:中国卫生人才网
0
顶一下
我要咨询或发布信息
| 编辑:
yangying
| 阅读:
次
2015年度全国卫生专业技术资格考试网上报名
2015年度全国卫生专业技术资格考试填表说明
相关信息链接
卫生专业技术职称资格考试
2026年卫生专业技术资格考试昆明考点
(2025-12-04)
2026年度卫生专业技术资格考试考生须
(2025-11-26)
关于2026年版全国卫生专业技术资格考
(2025-11-24)
2025年云南省卫健委卫生技术高级职称
(2025-05-06)
2025年昭通市鲁甸县卫生人才评价考试
(2025-01-02)
2025年昭通市绥江县卫生人才评价考试
(2024-12-31)
2025年红河州卫生人才评价考试公告
(2024-12-25)
2025年临沧考点卫生专业技术资格考试
(2024-12-06)
2025年昭通市彝良县卫生专业技术资格
(2024-12-01)
2025年卫生专业技术资格考试考试大纲-
(2024-11-26)
云南省2026年度卫生专业技术资格考试
(2025-11-29)
2026年版全国卫生专业技术资格考试用
(2025-11-24)
2026年卫生专业技术资格考试有关问题
(2025-11-24)
2025年卫生专业技术资格考试暨护士执
(2025-04-07)
2025年普洱市卫生人才评价考试报名公
(2025-01-02)
昭通市参加2025年度卫生人才评价考试
(2024-12-30)
2025年云南省卫生人才评价考试报名公
(2024-12-17)
2025年玉溪市卫生专业技术资格考试有
(2024-12-05)
2025年卫生专业技术资格考试考试报名
(2024-11-26)
2025年卫生专业技术资格考试考生报名
(2024-11-26)
热门培训课程
热门培训课程
本周热门阅读
2026年卫生专业技术资格考试
2026年度卫生专业技术资格考
云南省2026年度卫生专业技术
2025年临沧考点卫生专业技术
关于2026年版全国卫生专业技
2026年卫生专业技术资格考试
2025年卫生专业技术资格考试
2025年云南省卫健委卫生技术
2025年玉溪市卫生专业技术资
2026年版全国卫生专业技术资
网友点赞排行
7
云南省2016年高级卫生
5
2016年卫生专业技术资
4
2016年云南省高级卫生
4
云南省2016年全省高级
3
2017年度卫生专业技术
3
2014年度卫生专业技术
2
2016年卫生专业技术资
2
2015年度卫生人才评价
1
2025年云南省卫健委卫
1
2024年昭通市卫生专业
热门评论