云南省2023年度事业单位公开招聘笔试临沧考区重要提示
各位考生:
云南省2023年度事业单位公开招聘笔试将于5月7日进行,为确保考生顺利参考,现将临沧考区有关注意事项提示如下:
一、临沧考区考点设置情况
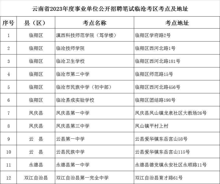
本次考试临沧考区共设置12个考点,分别安排在:滇西科技师范学院(笃学楼)、临沧技师学院、临沧卫生学校、临沧市第二中学、临沧市民族中学(初中部)、临沧易成实验学校、凤庆县第一中学、凤庆县第三中学、云县第一中学、云县民族中学、永德县第一中学、双江自治县第一中学。具体考点和地址详见附件。
二、打印准考证时间
2023年5月1日9:00至5月7日10:30
打印准考证网站:全国人事考试服务平台(http://zp.cpta.com.cn/tyzpwb/?examid-dEdG)
三、笔试有关要求
(一)请各位考生提前准备好身份证(本人有效期内居民身份证或有效期内临时身份证)、准考证,仔细阅读准考证上的注意事项,按照准考证上确定的时间和地点参加考试。
(二)本次考试,考生需自带文具(包括参考类别文具),除按规定携带的文具、准考证、身份证外,其他物品(各类手表、电子、通信、计算、存储等设备一律切断电源)统一放置在考场门口,严禁带入考场。
(三)临沧考区考场为标准化考场,有实时视频监控录像。考试期间,公安和工信部门将组织力量依法严厉打击各类涉考犯罪活动和考试作弊行为。
(四)进入考场时主动配合考务人员做好安检探测排查。考试期间,考务人员将用反作弊器材进行探测排查,请携带助听器的考生自行取下,以免造成伤害。
(五)考试结束,立即停止答题,待监考人员收集、清点完答卷并发出离场指令后有序离开考场,严禁将试卷、答题卡、草稿纸带出考场。
(六)为严肃考风考纪,本次考试将进行雷同卷鉴定,鉴定为雷同卷的将取消考试成绩,请各位考生遵守考试纪律,注意保护好本人答题信息,不携带违禁物品,不做违禁之事,践行承诺,诚信参考。
(七)请考生自备一次性医用口罩,按要求佩戴好口罩。
四、合理选择住宿及交通方式
(一)请各位考生提前熟悉所在考点地址以及赴考交通路线,合理选择并提前联系预订住宿。
(二)考试当天,考生可根据考点路线路况,结合实际合理选择交通方式,安排足够的出行时间,以免因交通拥堵、不熟悉路况等原因影响准时应考。所有考点入口都从考点学校正大门进入。
(三)请广大考生和送考人员自觉维护交通秩序,服从配合交警疏导指挥。倡议广大市民5月7日上午07:00-09:00、中午12:00-13:00期间错峰出行,以免造成交通拥堵。
市、县(区)考务工作领导小组办公室(人社局)电话
临沧市:0883-2150108
临翔区:0883-2166463
凤庆县:0883-4212514
云 县:0883-3213523
永德县:0883-5220909
双江自治县:0883-7621240
附件:云南省2023年度事业单位公开招聘笔试临沧考区考点及地址
临沧市人力资源和社会保障局
2023年5月1日

来源:http://www.lincang.gov.cn/info/1296/247342.htm


