你好,游客
登录
注册
提交咨询或发布信息
事业单位|教师招聘:
省直厅属
昆明
曲靖
昭通
玉溪
红河
文山
普洱
版纳
楚雄
大理
丽江
迪庆
临沧
德宏
保山
怒江
公务员:
公务员考试
选调遴选
三项目招聘:
特岗教师
三支一扶
志愿者
企业招聘:
银行
通信
电力
招聘会
其他企业招聘
首页
培训
公务员
事业单位
三项目
企业招聘
职业资格
会计
医学
工程
外语
计算机
QQ群
首页
→
学历
→
云南省高考
→
云南省高考招生院校及招生简章
背景:
阅读全文
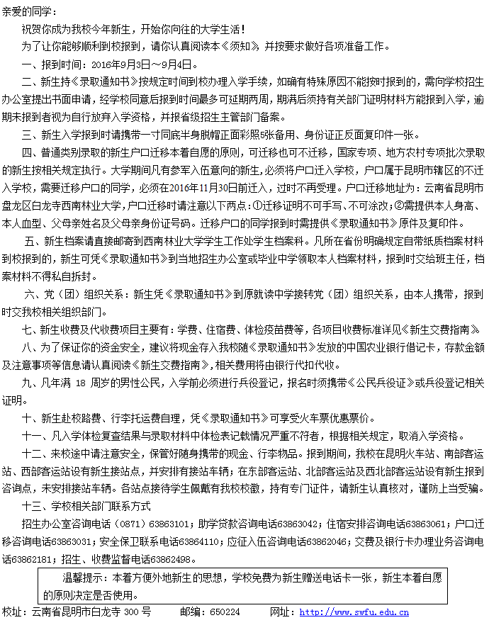
西南林业大学2016年本科新生入学须知
[日期:2016-07-30]
来源:西南林业大学
2016年本科新生入学须知
0
顶一下
我要咨询或发布信息
| 编辑:
shasha511
| 阅读:
次
云南师范大学2016年普高招生省外录取结果公示一
云南中医学院2016年云南省内录取情况
相关信息链接
西南林业大学
西南林业大学2022-2024年招生计划及分
(2025-06-09)
2025年西南林业大学第二学士学位招生
(2025-06-09)
2024年西南林业大学报考指南
(2024-06-25)
2021年西南林业大学普通本科录取分数
(2024-06-14)
2022年西南林业大学普通本科录取分数
(2024-06-14)
2023年西南林业大学普通本科录取分数
(2024-06-14)
2024年西南林业大学第二学士学位招生
(2024-06-11)
2023年西南林业大学5月23日招聘面试工
(2023-05-23)
2022年西南林业大学招聘拟聘用人员公
(2022-12-27)
2023年西南林业大学硕士研究生招生章
(2022-09-20)
2022-2024年西南林业大学招生计划及分
(2025-06-09)
2025年西南林业大学普通本科招生章程
(2025-06-09)
西南林业大学2024年普通本科分专业招
(2024-06-23)
2021年西南林业大学普通本科录取分数
(2024-06-14)
2022年西南林业大学普通本科录取分数
(2024-06-14)
2023年西南林业大学普通本科录取分数
(2024-06-14)
2023年西南林业大学本科招生章程
(2023-06-25)
2023年西南林业大学招聘附属中学校长
(2023-05-06)
2022年西南林业大学招聘拟聘用人员公
(2022-12-21)
2022年西南林业大学招聘拟聘用人员公
(2022-09-08)
热门培训课程
热门培训课程
本周热门阅读
大理农林职业技术学院2019年
2021年滇西科技师范学院招生
2022年德宏职业学院单招建设
2023年普洱学院招生简章
2021年大理农林职业技术学院
曲靖医学高等专科学校2020年
2025年丽江文化旅游学院招生
云南民族大学2016年招生章程
2019年云南师范大学商学院填
昆明冶金高等专科学校2016年
网友点赞排行
145
滇西科技师范学院——
65
云南师范大学商学院—
59
昆明冶金高等专科学校
53
云南大学滇池学院——
31
云南国土资源职业学院
26
云南民族大学2016年少
25
云南民族大学2016年招
24
云南大学滇池学院2016
21
云南中医学院2016年农
19
昭通学院2015年招生专
热门评论