中国兵器北方夜视技术股份有限公司
2023届校园招聘
一、公司简介
北方夜视技术股份有限公司(简称夜视股份)成立于2000年,是由中国兵器工业集团有限公司(简称兵器集团)牵头组织系统内单位集中优良资产,围绕微光核心器件专业化重组而成,主要从事微光像增强器的研制、生产和销售。注册地为云南省昆明市高新技术产业开发区,注册资本2.3亿元,股东分别为中国兵器工业集团公司、云南北方光学电子集团有限公司、南京旭光仪器厂、西安应用光学研究所、中国北方工业公司。2010年3月,根据兵器集团重组政策,夜视股份与211所、国营298厂实现战略重组,成立北方夜视科技研究院集团有限公司,成为其下属子公司。2014年12月,夜视股份微光像增强器生产线从昆明海口搬迁至昆明市经开区,完成主营业务在地域上的重大调整。经开区微光像增强器生产线建筑面积15069平方米,其中超净工房面积7600平方米。
夜视股份具有武器装备科研生产二级保密资格、武器装备承制资格、武器装备科研生产许可等资质,是国家火炬计划重点高新技术企业和国务院“科改示范行动”企业。通过多年发展,夜视股份始终占据微光像增强器技术国内一流、世界先进的行业地位,各类产品广泛应用于军品配套、国内外准军事领域及民用市场,是保障我军微光夜视装备的夜视元器件专业企业。
二、职业发展通道
夜视股份设有夜视股份级—夜视院集团级——兵器集团级人才发展通道,中级工程师—高级工程师—正高级工程师职称发展通道,员工—主任—副部长—部长—副总经理—总经理管理通道。现有在职员工350余人,其中科研人员110余人,硕博士60余人,本科150余人,具有大专及以上学历人员占员工总数的94%以上;有正高级高级工程师7人,高级工程师26人,中级工程师87人;有中国兵器集团科技带头人1人、关键技能带头人2人,夜视院集团科技带头人1人、科技骨干1人、关键技能带头人1人,夜视股份级科技带头人4人、科技骨干5人。
三、薪酬福利
博士年薪25-30万元/年,安家费35-50万元。硕士年薪16-18万元/年,安家费8-10万元。
享受国家法定节假日、五险两金、餐补、节假日慰问、生日慰问、交通补贴、租房补贴、医疗互助、防暑降温费、取暖费、差旅补贴、通讯费等。
四、公司文化
愿景:做世界一流的夜视技术公司!
理念:科技引领求生存,创新致远谋发展。
精神:客户至上,创新务实,攻坚克难,敬业担当。
价值观:为客户创造价值,为员工创造机会,为社会创造效益。
五、工作地点
云南省昆明市经开区。
六、简历投递
联系人:胡桃,投递邮箱ht@nvt.com.cn。简历命名格式:岗位-姓名-专业-学校。
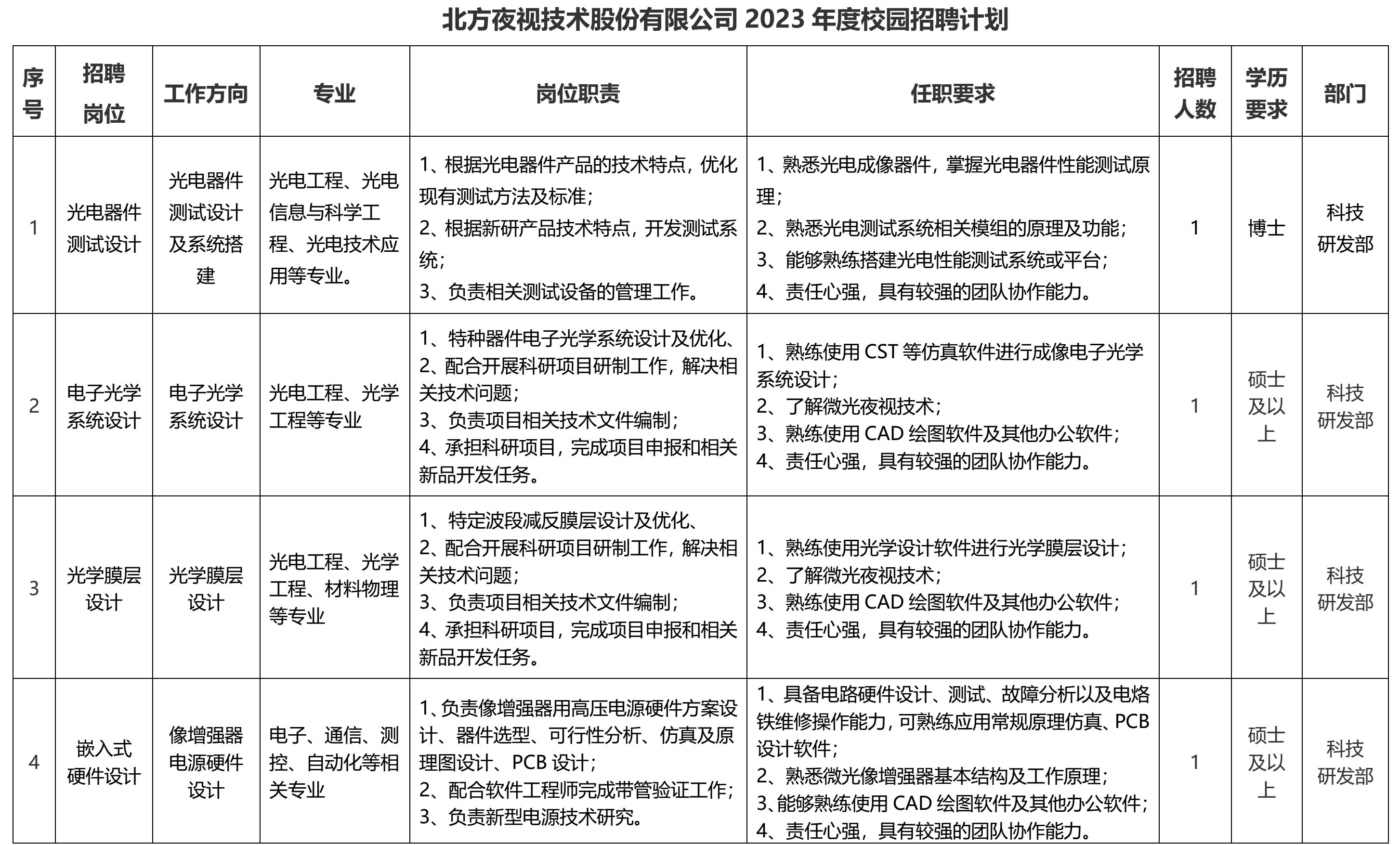
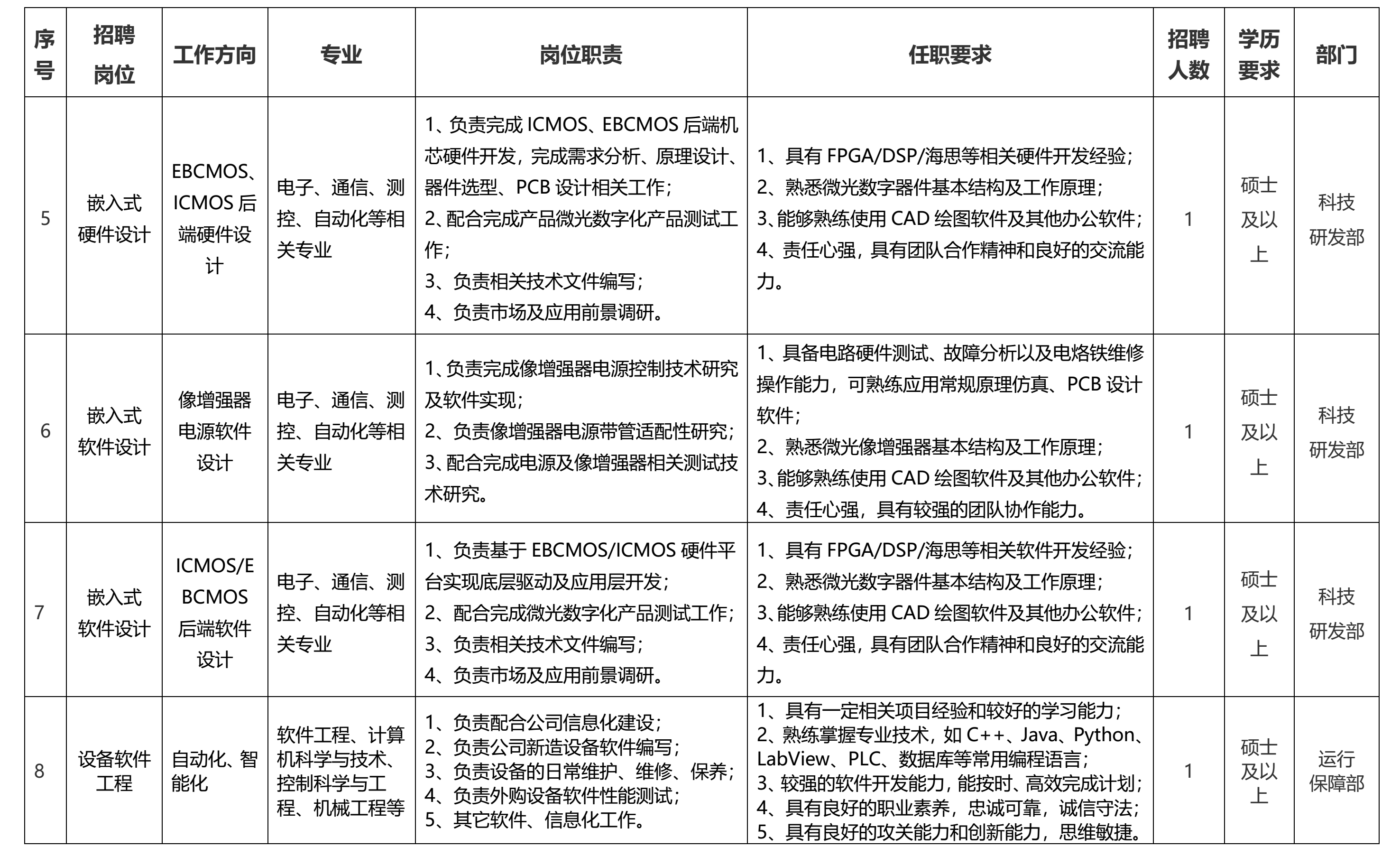
七、招聘岗位



来源:http://career.csu.edu.cn/campus/view/id/561818


